کارگروه اخلاق در پژوهش دانشگاه کارگروه اخلاق در پژوهش دانشگاه

این کارگروه به طور رسمی تحت عنوان "کارگروه اخلاق در پژوهش دانشگاه" مطابق با دستورالعمل در معاونت پژوهش و فناوری دانشگاه تشکیل گردید.

 

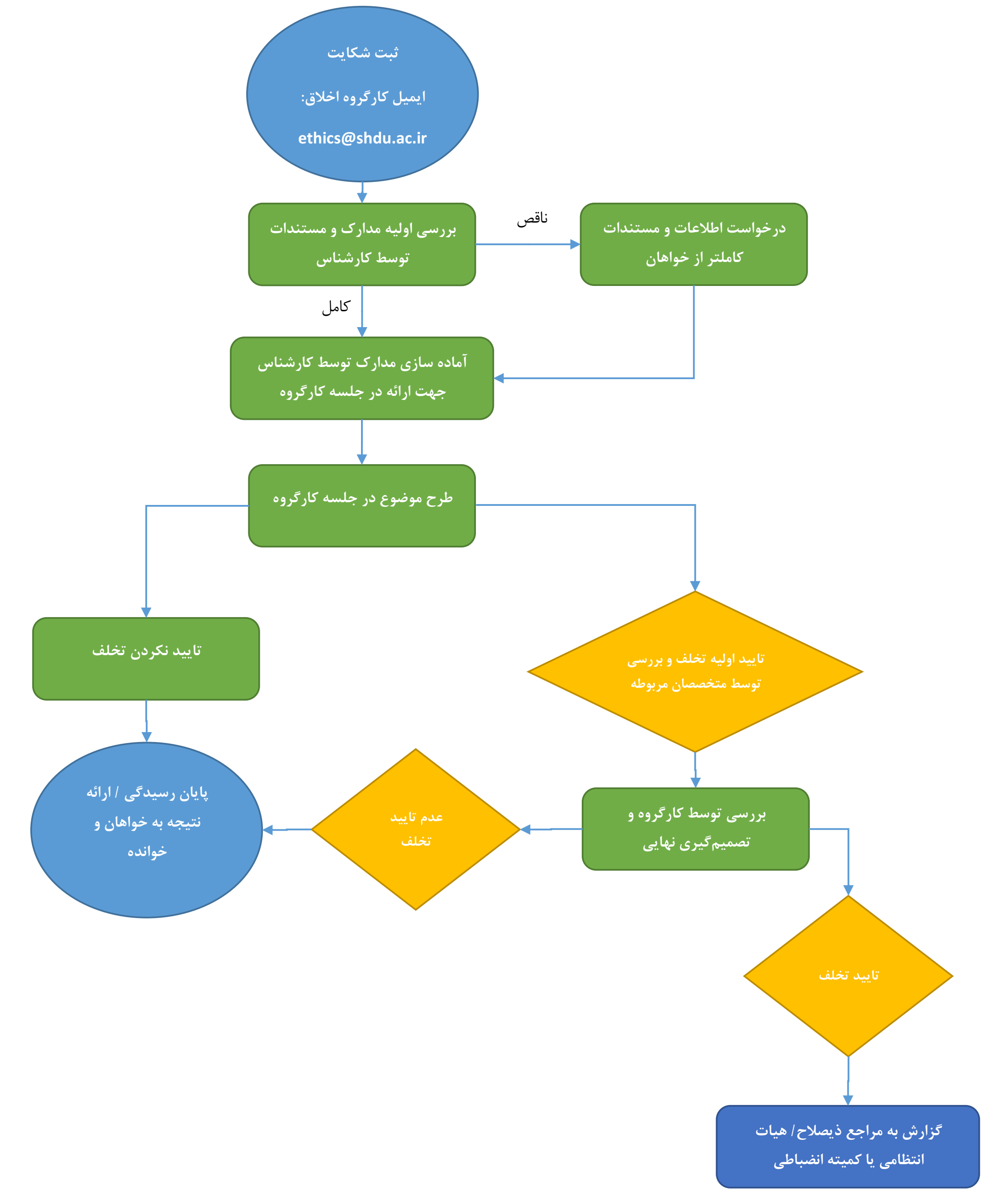
ایمیل کارگروه: ethics [AT] shdu.ac.ir

 

آئین‌نامه‌ها و دستورالعمل‌ها:

- آیین نامه اجرایی قانون پیشگیری و مقابله با تقلب در تهیه آثار علمی

- منشور و موازین اخلاق پژوهش

- دستورالعمل نحوه بررسی تخلفات پژوهشی

 

فرآیند رسیدگی به تخلفات علمی در کارگروه اخلاق در پژوهش: